Notice
Recent Posts
Recent Comments
Link
| 일 | 월 | 화 | 수 | 목 | 금 | 토 |
|---|---|---|---|---|---|---|
| 1 | 2 | 3 | 4 | 5 | 6 | 7 |
| 8 | 9 | 10 | 11 | 12 | 13 | 14 |
| 15 | 16 | 17 | 18 | 19 | 20 | 21 |
| 22 | 23 | 24 | 25 | 26 | 27 | 28 |
Tags
- AI
- 바이브코딩
- AWS EKS
- 공부
- Linux
- MySQL
- tucker의 go 언어 프로그래밍
- 컨텍스트 엔지니어링
- Java
- LLM
- kotlin coroutine
- CKA 기출문제
- PETERICA
- 티스토리챌린지
- minikube
- golang
- Pinpoint
- kotlin
- 정보처리기사 실기 기출문제
- APM
- 오블완
- Spring
- go
- SRE
- 기록으로 실력을 쌓자
- CloudWatch
- CKA
- Kubernetes
- 코틀린 코루틴의 정석
- aws
Archives
- Today
- Total
피터의 개발이야기
[Git] Git 사용법: 간단한 정리 본문
반응형

ㅁ Git이란?
Git은 분산 버전 관리 시스템입니다. 코드 변경 사항을 추적하고 여러 개발자가 협업하는 데 도움을 줍니다.
ㅁ 기본 명령어
- git init: 새 저장소 생성
- git clone [url]: 원격 저장소 복제
- git add [파일]: 변경 사항 스테이징
- git commit -m "[메시지]": 변경 사항 커밋
- git push: 원격 저장소에 변경 사항 업로드
- git pull: 원격 저장소에서 변경 사항 가져오기
ㅁ 브랜치 관리
- git branch: 브랜치 목록 확인
- git branch [이름]: 새 브랜치 생성
- git checkout [브랜치]: 브랜치 전환
- git merge [브랜치]: 현재 브랜치에 다른 브랜치 병합
ㅁ 유용한 팁
- git status: 현재 상태 확인
- git log: 커밋 히스토리 확인
- git diff: 변경 사항 비교
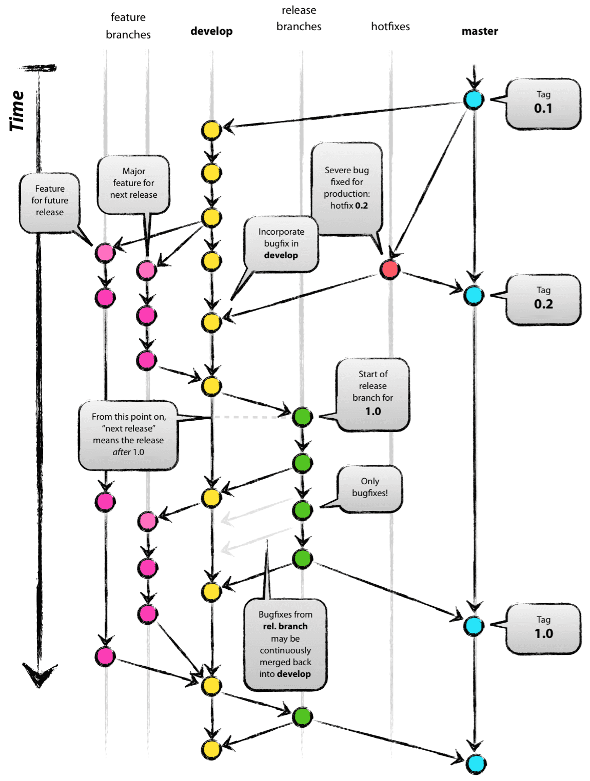
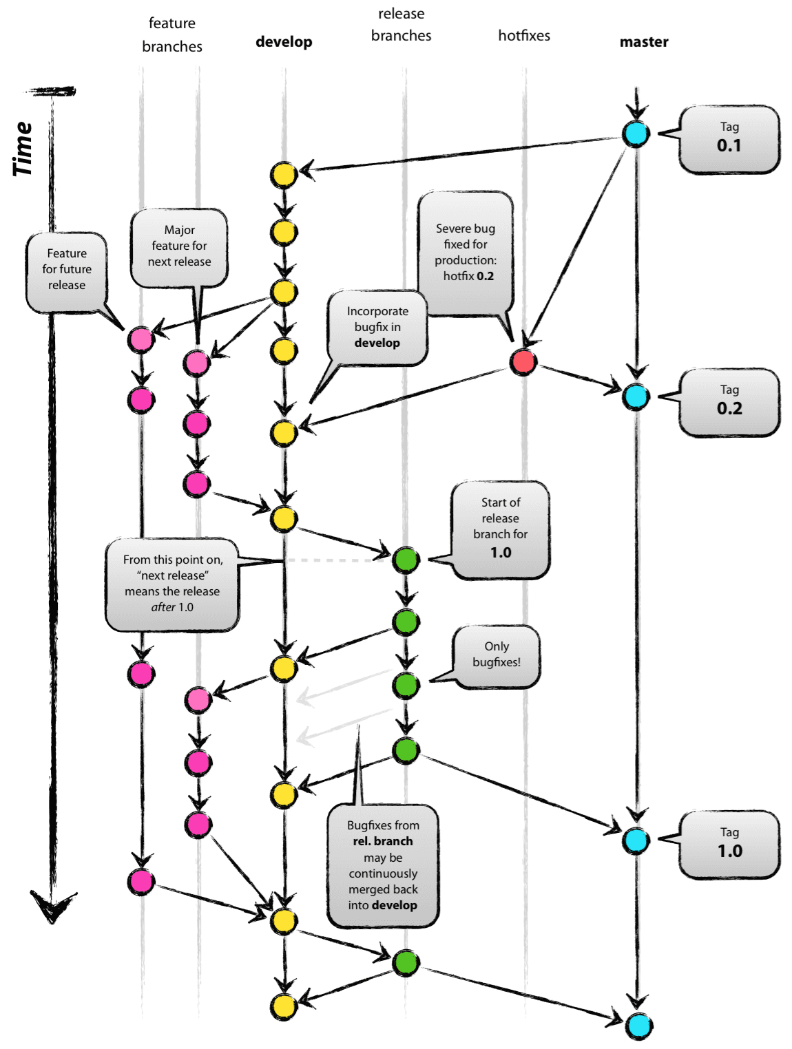
ㅁ GitFlow

ㅇ Git 프로세스: 자신의 수정 내역을 원격저장소에 보내려면,
git add -> git commit -> git push의 과정을 거친다.
ㅇ 개인의 커밋과 공통체의 커밋을 위하 우아한 형제들은 위 그림과 같은 Git-flow를 사용하고 있다.
ㅁ 마무리
Git은 처음엔 복잡해 보일 수 있지만, 기본 명령어만 익혀도 충분히 활용할 수 있습니다. 꾸준한 사용으로 실력을 키워보세요.
ㅁ 함께 보면 좋은 사이트
반응형
'Programming > GitHub' 카테고리의 다른 글
| [Git] Linux 서버에서 SSH 키를 사용하여 GitHub에 접속하는 방법 (0) | 2025.01.14 |
|---|---|
| [Git] git에서 중간 커밋 합치기, squash (0) | 2025.01.14 |
| [Git] GitHub Actions 노드 버전 문제 해결하기, node20 업그레이드 방법 (0) | 2024.07.25 |
| [Git] 깃허브(Github) 프로필 README 추가방법 (0) | 2024.02.13 |
| [github] GitHub Action으로 티스토리 블로그 코롤링하여 커밋하기 (0) | 2024.02.13 |
Comments
